大快人心啊!CBA官方終於做出了一次正確的處罰決定,針對昨晚的比賽裏,莫蘭德與周琦的不理智行爲,剛剛CBA聯盟也是對外發布公告,對兩名球員作出追加處罰。這也是CBA聯盟近年來,爲數不多的算是公平公正的處罰罰單之一,站在球迷的角度客觀看待,這一次還是需要爲籃協主席姚明點贊。
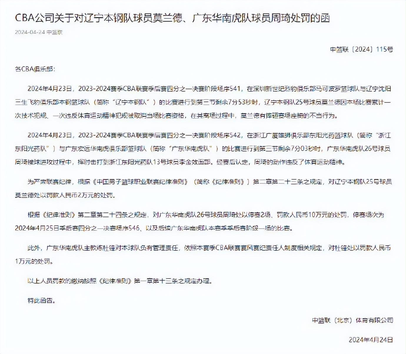
先來看遼寧男籃大外援莫蘭德的罰單。由於在離場時故意摔場邊的凳子,按照CBA現行的處罰條例,莫蘭德屬於故意損壞球場設施器材,依照《紀律準則》第二章第二十三條的規定,官方決定對莫蘭德作出罰款2萬元的決定。不得不說,對莫蘭德的這份罰單還是合情合理,畢竟大莫在離場時扔凳子的舉動確實不夠理智,對他進行一定的罰款處罰,也算是一個警醒。
另外,在與浙江廣廈的比賽裏,惡意肘擊致使廣廈球員李金效出現腦震盪傷情的周琦,在今天也同樣收到了CBA官方開出的罰單。不同於莫蘭德只是用損壞球館設施來泄憤,周琦在昨天的比賽裏,直接是拿起了他的左手手肘,狠狠地砸向了李金效的頭部,這一動作已經嚴重違反了體育精神,屬於惡意攻擊傷人動作,不僅對李金效個人造成了嚴重傷害,更是對整個CBA聯賽的品牌,乃至中國籃球的形象造成了致命打擊。
因而官方經過商討之後,決定對周琦作出禁賽2場,外加罰款10萬元的處罰,這與之前上海球員任俊威惡意肘擊對手之後的處罰結果一樣,也算是用同樣的尺度對待同樣的犯規行爲。對於周琦和其他廣東球員來說,官方的這份處罰決定,也算是對他們在場上多次出現的惡意犯規舉動,及時的進行提醒,畢竟CBA賽場不是鬥獸場,比賽的勝負要靠球員的個人技術和球隊的團隊配合來決定,單純使用傷人的陰損招數,即便是贏得了最後的勝利,也會被球迷所唾棄。
回過頭來,再來說說昨天官方對黃榮奇的處罰決定,黃榮奇在常規賽末段,已經收到了聯賽的一份禁賽處罰決定,這次受罰也屬於二次違規,因而聯盟也是對他酌情加重處罰,畢竟如果一名球員一而再再而三的違反聯賽規定,那麼就必須對他逐步提升處罰力度,以約束其在場上的行爲。從今天官方的這份處罰公告發布以來,無數球迷爲中國籃協和CBA公司點贊,相信只要官方能夠秉着公平公正的態度去處理聯賽中的糾紛,那麼一定會贏得球迷的支持與認可。
