這賽季結束以後,經常會有朋友在評論裏問:“陳國豪新賽季會去哪?”
包括前天,也有新聞報道傳出:“廣東隊將再度嘗試與北控隊進行溝通與協商,試圖得到北控隊鋒線陳國豪。”
然後身邊的朋友也有問這方面的。
能理解廣東球迷的願望,也能理解大夥希望他能扮演更重要角色的期待。(我也很希望)
但是,在問這方面問題的時候,還是要了解了解聯賽的規則。
這篇推送,我們主要就講講規則。
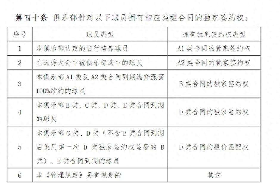
《CBA聯賽球員選秀、工資帽、聘用及交易管理規定》,這個在官網是能查到的。
咱結合國豪的情況,就講最新版本的。
首次參加CBA的球員須要簽署的是A1類或者A2類合同。
其中,俱樂部自己培養的是A1,選秀的是A2。
他來自廣東工業大學,屬於大學生選秀球員,因此籤的是A2。
北控選擇了他,也就擁有了他的獨家簽約權。
A2球員在簽署合同的時候,有兩個選擇:
第一,俱樂部提供較A2類合同期最後一年基本工資漲薪100%。
第二,A2類合同到期後,進入匹配流程。
分別是什麼意思?
如果你籤第一份合同的時候,選的是漲薪100%,如果合同最後的一個賽季,你年薪是20萬,那俱樂部給你40萬,你就得留下,因爲俱樂部有獨家簽約權。(最多籤2年,最少籤1年)
第二種,最多可簽署3年,最少可簽署1年。
國豪選擇的是第二種。
也就是說:他的新合同會進入匹配流程,當有其他俱樂部向該球員提供B類合同報價時,原俱樂部可以在規定時間內選擇匹配該報價,以留住球員。
值得一提的是,只需要匹配基本工資+年限,並不需要匹配個人及球隊名次獎,贏球獎等獎金。
咱就舉例子,更直觀一點。
假如廣東宏遠對陳國豪有意,並且報價了,但主動權並不在廣東或者國豪,而是北控。
那從理論上講,B類合同的最大年薪是多少?比頂薪(D類)的600萬少50萬,也就是550W。注意了,550萬隻是理論最高。
但如果某球隊頂薪只有400W,那B類最高的就是350W。
江湖傳聞,同樣是大學生選秀球員的王嵐嶔,就收到了大報價,而南京同曦只能咬牙匹配。
所有權留住了,但給不起那麼巨大的工資咋辦?租出去。
也就是說,王嵐嶔現在的工資,是遼籃在付。
因此,北控也可以匹配報價,然後把陳國豪租借出去。這和王少傑的情況一樣,所有權在北控,使用權是廣東。
從時間點來說(以去年爲例)原俱樂部須在7月10日前,向該俱樂部當年A2類合同到期且具備進入匹配流程資格的球員,提供一份續約合同。
如未提供,則該球員當賽季可以與除原俱樂部之外的任一俱樂部簽約。
回到例子:如果陳國豪得到了其他俱樂部的報價?
獲得的B類合同須在7月30日前報送給北控及CBA公司,他僅有一次報送的機會,同時僅可報送一傢俱樂部的一份合同。
原俱樂部可以選擇匹配的截止時間點,是8月15日前。
那如果北控拒絕匹配報價,還可以按相關條款收取培養費。
這麼一講,留給北控選擇的時間,還很多。
因此,陳國豪下一站到底是不是把天賦帶到南海岸,打家鄉籃球?咱也說不準。
大夥明白了吧?
在CBA聯賽,是極大程度保護資方(原俱樂部)利益的。
規則必然有合理的地方,有利於母隊的同時,也有利於很多小球市球隊、邊遠球隊留住人。
否則,人才都會往大城市球隊、國企球隊跑了。
但爲什麼球員很難決定自己的命運?
有一核心要素:CBA球隊商業化和盈利能力不足。
如何在資方、俱樂部、球員、球迷、贊助商等多方利益之間取得平衡?
這是聯賽最難的一道題。
