北京時間3月18日晚,周啓豪獲得倫敦世乒賽參賽資格登上熱搜第三的位置,要知道周啓豪今年已經29歲,而且他的世界排名最高也就22,從未進入過世界前十的老將,這側面也能說明國乒男隊人才凋零。
根據乒乓世界的消息,在成都進行封閉訓練的國乒男隊進行了倫敦世乒賽第一次隊內選拔賽第二階段。向鵬、梁靖崑、周啓豪、溫瑞博、陳垣宇、陳俊菘、黃友政一同進行第二階段的爭奪,這八人進行1-8順位的抽籤。
首輪:向鵬3-2徐瑛彬、溫瑞博3-1黃友政、周啓豪3-1陳垣宇、陳俊菘3-0梁靖崑;
半決賽:溫瑞博3-1向鵬、周啓豪3-1陳俊菘;
決賽:周啓豪3-1溫瑞博(1-0落後逆轉);
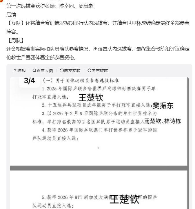
男隊最終的名單還沒有確定,根據教練組的說法會以賽訓實際和隊員確認參賽情況,再設置隊內選拔賽,最終集合教練組評議確定倫敦世乒賽團體賽全部參賽資格。目前只確定了王楚欽、林詩棟、周啓豪(樊振東雖然是全運會男單冠軍但他並沒有說要參與世乒賽)。
29歲的周啓豪在本次隊內選拔賽中連續完成了爆冷,陳垣宇(世界第23)、陳俊菘(世界第37)、溫瑞博(世界第17),周啓豪擊敗的三人中有兩人的世界排名都比他更高。
周啓豪在2026賽季拿到了WTT多哈球星挑戰賽的男單冠軍,不過其餘的大賽他的表現都很一般:
WTT多哈冠軍賽1-3張本智和止步16強;
WTT新加坡大滿貫1-3科頓止步32強;
WTT重慶冠軍賽1-3林昀儒止步16強;
亞洲盃2-4王楚欽止步八強;
國乒男隊還需要他這樣的老將來挑大樑實在是有些慘淡,這說明國乒男隊已經沒有那種天才選手,溫瑞博還是差了一口氣。
