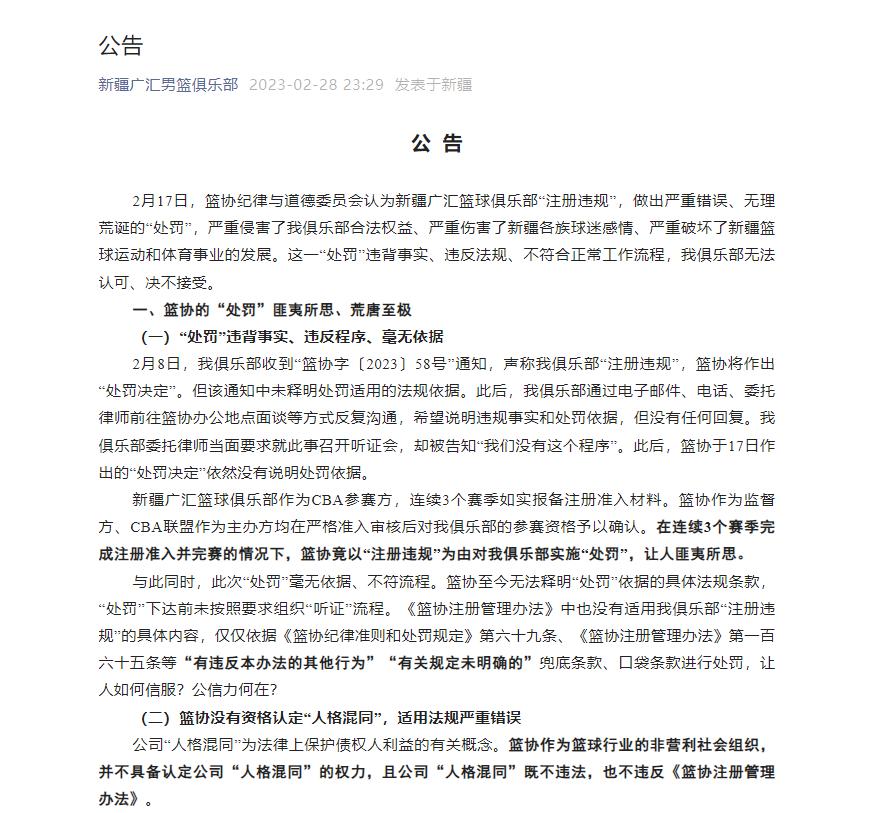
繼中國足協後,中國籃球也正在經歷一場史詩級的大風波。
因不滿籃協的處罰結果,新疆隊已於今日凌晨發表聲明,將退出CBA以示抗議。
在退賽申明中,新疆高層除了列舉周琦歷年來的所作所爲以外,還將姚明牽扯進來。
同時,新疆隊還表達了對某體育公司壟斷CBA籃球業務的不滿,至於具體是哪家公司,想必大家都能猜到。
新疆長文訴苦後,周琦也不甘示弱。
數小時後,他直接髮長文回應了爭議,並在結尾寫下了“真的假不了,假的真不了”。
周琦認爲新疆俱樂部這些年一直在騙自己,曾許諾只要能參加NBA選秀就無條件放行,後來卻又死活不開澄清信,並且回到CBA後還一定要再打滿五年。
在2017年總決賽期間,周琦手指骨折,新疆高層竟然還逼着自己打比賽。
雙方各執一詞,也讓這場鬧劇的討論熱度,正式達到高潮。
作爲旁觀者,我想說的是,周琦也好,新疆也罷,都不過是一面之詞罷了。
球迷沒必要因爲幾行字就偏袒一方,畢竟網絡上實在有太多顛倒黑白的小作文。
凡事都得講證據,只有白紙黑字的證據擺在眼前,法官纔會選擇拍板定案。
在此之前,一切言論都只能視爲替己方謀私手段罷了。
真相到底是什麼,又到底是誰在撒謊,時間會證明一切。
除了球迷以外,昨夜凌晨,許多CBA球員也在在線喫瓜。
在這些球員當中,西熱力江說了幾句話,疑似在表達自己曾經也如此無奈過。
他先是發文寫道,自己把最好的年會和回憶都留在了新疆,只不過後續又配上了“但是”。
“但是,解不開的路就該避讓”,韻意重重,似乎在提醒周琦,沒必要硬剛到底。
畢竟西熱力江曾經說過,自己退役後,要寫一本書,書名就叫《廣匯十宗罪》...
