記者魯蜜報道 比賽常規時間還有1分鐘結束時,河南隊還以1比0領先,看起來,他們很有機會拿到賽季首勝,但誰都沒想到,鄧涵文的射門造成河南隊門將王國明脫手,雅庫布補射將比分扳平,1比1,河南隊仍未品嚐到勝利的滋味,比被絕平更慘的是,鍾義浩喫到紅牌,而且,3名球員受傷。
前5輪不勝,河南隊壓力不小,按照他們的紙面實力,不至於如此,本場對手是衛冕冠軍三鎮,爲了鼓舞士氣,球隊賽前發了1個月的工資,高層鼓勵他們打好比賽。由於是雙賽,三鎮在多個位置上進行了調整。
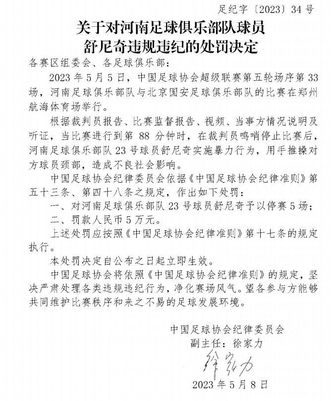
河南隊舒尼奇停賽5場,主帥薩爾科用37歲的老將顧操替換了他的位置,其他和對國安時人員一樣,只是阿德里安從左路挪到右路,鋒線上繼續用馮伯元、科維奇搭檔。這套陣容,看似什麼都有了,但進攻端能製造威脅的,還是阿德里安+黃紫昌這條線。
上半場,三鎮未能把握住機會,而河南隊利用反擊屢次製造威脅,黃紫昌利用個人能力率先破門,這個球,也是河南隊本賽季第一個運動戰進球。
不過,雖然有兩中鋒,但河南隊邊路打得並不好,傳中質量不高,黃紫昌由於連場高強度奔跑,提前下場。在此之前,左後衛迪力穆拉提拉傷下場,羅歆也在中場結束時受傷被換。用完換人名額後,阿德里安也出現了拉傷的情況,但沒有辦法,他只能堅持。
事實上,三鎮換上韋世豪、謝鵬飛、雅庫布後,河南隊依舊有不少機會,但離進球就差那麼一點,多次浪費良機後,河南隊最後時刻被扳平,3分變成了1分。
除了丟掉2分,3名球員受傷外,鍾義浩還被紅牌罰下。
補時階段,鍾義浩拼搶時踩踏鄧涵文喫到紅牌,雖然不是惡意犯規,但也屬傷人動作,被罰下沒有疑問。
第4輪,皮納踩踏深足球員喫到紅牌;第5輪,舒尼奇推搡國安球員被追加停賽;第6輪,鍾義浩喫到紅牌——河南隊成了唯一一支連續3輪都有球員被禁賽的球隊。
對三鎮賽前一天,河南隊收到了紀委會的罰單,舒尼奇停賽5場罰款5萬人民幣,人員本就捉襟見肘,如今停賽5場,河南隊可謂困難重重。
應該說,對舒尼奇的處罰,沒有問題,雖然當值主裁判黃翼只是對舒尼奇出示了黃牌,但根據《中國足協紀律準則》(2022版)第48條、第53條,舒尼奇的行爲被定義爲“暴力行爲”,有消息稱,當時沒有及時給予正確判罰的裁判組,很可能要面臨裁判部門的內部評議處理。
從上賽季的鐘晉寶、馬興煜、多拉多,再到2021年的舒尼奇,河南球迷也搞不懂,這支隊伍到底怎麼了?今年一開始過於密集和頻繁的犯規招致處罰,應該給俱樂部管理層帶來警示。
目前,河南隊資金依舊存在困難,球隊迫切需要一場勝利,但光着急沒用,管理層和主教練必須及時解壓,球員都很拼,前幾個賽季,他們已經證明了自己,現在需要做的,是調整好心態。
一場無比遺憾的平局,不止丟了2分,還有紅牌和傷病,下一輪,河南隊客場挑戰津門虎前5輪2勝3平的津門虎,難度不小。
