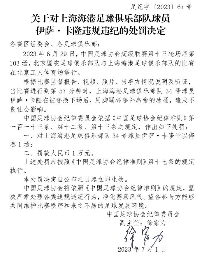
北京時間7月2日上午,中國足協對上海海港外援伊薩·卡隆開出一張罰單。
在上週中客場2-1擊敗北京國安的比賽中,卡隆首發登場,但只踢了56分鐘便被主帥哈維爾用李聖龍換下。下場後的卡隆心生不忿,直接一腳踢飛了替補席旁邊的冰桶。中國足協認爲卡隆這行爲造成不良社會影響,決定對其處於禁賽一場和罰款一萬的決定。
卡隆是本賽季中超第一位在場下被追罰禁賽和罰款的球員,而上一位在場下“造成不良社會影響”的俱樂部官員是謝暉,大連人主帥在場下因發表不當言論同樣被禁賽一場和罰款一萬。而海港中場徐新在上個賽季也因爲下場時踹碎玻璃門泄憤,而被禁賽兩場和罰款兩萬。
上海海港主帥哈維爾的鐵手腕巴爾加斯也見識過,在第6輪主場2-1擊敗青島海牛的比賽中,巴爾加斯被提前換下後,直接跟哈維爾對噴垃圾話。
本賽季至今,卡隆在中超前13輪出場11次,其中8次首發,但均沒能踢滿全場,只貢獻1球1助攻。
