7月12日晚,中超第16輪,南通支雲與大連人的保級6分戰雙方最終握手言和。本場比賽的一次爭議判罰引發了熱議,南通支雲前鋒桂宏啓動時並未過半場的進球,卻被裁判以越位的原因吹出。賽後,南通支雲老闆範兵發文炮轟足協是“毫無底線的爛人”,並在中超工作羣公開發文炮轟足協,“你們這羣小丑應該爲中國足球謝罪。”隨後,賽事管理部門在接受本報採訪時表示,桂宏進球被吹被確認爲誤判,已經與南通支雲俱樂部取得了聯繫、說明了情況,並向對方致歉。
昨晚南通支雲與大連人比賽的第65分鐘,南通支雲發動反擊,羅馬里奧·巴爾德爲桂宏送出直塞,後者連續過人撩射破門,但邊裁第一時間舉旗示意越位,進球無效,而主裁判麥麥提江在與VAR裁判劉釗交流之後,確認了這個判罰,並判罰給大連人一個後場任意球。
從邊裁舉旗開始,再到麥麥提江與VAR裁判組交流,再到比賽結束,隨後整場比賽的轉播畫面都沒有給出這次進攻的慢鏡回放,看臺視角的視頻顯示,在巴爾德傳球時,桂宏正處於本方半場,這種情況並不屬於越位。
這一判罰,在賽後也引發了巨大的爭議。13日凌晨,南通支雲老闆範兵在朋友圈發佈了被吹掉的進球畫面截圖,並配上以下文字:
“你不讓我發聲,又不讓我投訴,我想知道,面對這羣垃圾我該怎麼討回公道???國家深改組昨天開了二次會議,我不知道這羣垃圾什麼時候能被清除???但是我深信不疑,中國足球一定不會被一羣毫無底線的爛人主宰!!!我雖弱小,但我永遠不會爲垃圾低頭。狼嘯江東,唯有支雲。”
隨後,範兵更是在中超俱樂部競賽工作羣中發聲:“@中國足協,你們這羣小丑應該爲中國足球謝罪,南通支雲可以退出中國足壇,但是我必須聲討你們這羣中國足球的惡人!歷史留給後人去評述,公道自在人心,我鄙禍害中國足球的小人。”
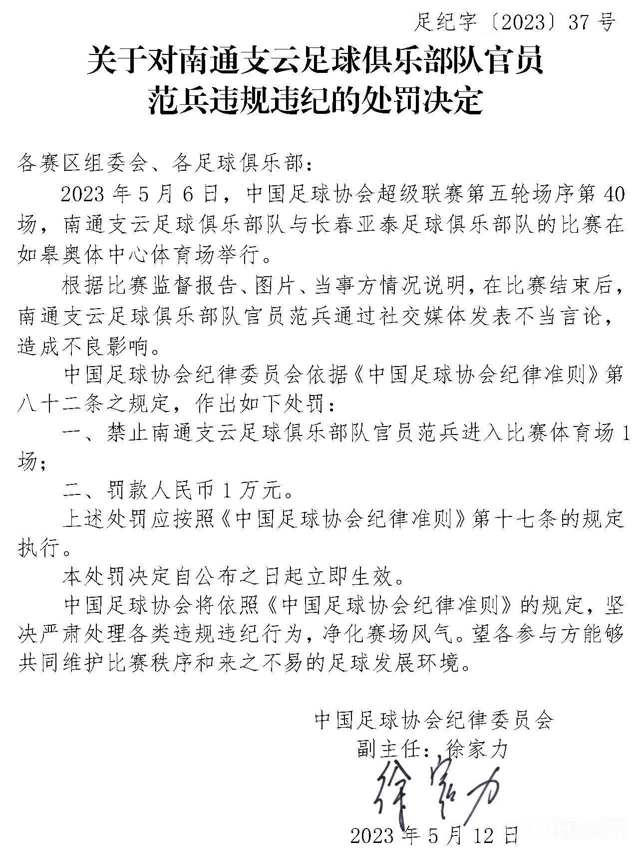
這並不是範兵首次公開發布聲明表達對足協的不滿,在本賽季第五輪南通與亞泰的賽後,他在朋友圈發文質疑裁判水平,並認爲VAR只是個擺設。之後被足協罰款1萬,禁入球場1場。
7月13日上午,本報就此事採訪了賽事管理部門。瞭解到:在南通支雲提交了球隊技術錄像等材料之後,賽事裁判管理有關部門,連夜進行了覆盤,根據彙總的各方材料,認爲當值第二助理裁判判罰越位有誤。而因臨場各機位鏡頭並未捕捉到清晰證明其越位與否的全景鏡頭,因此VAR回溯進球時無法糾正判罰。
13日,賽事管理方也與南通支雲俱樂部取得了聯繫,說明了情況並向對方致歉,賽事管理方表示以上問題均已內部追責並進行整改,今後將進一步提高裁判判罰水平,避免重大錯漏判發生。
