記者魯蜜報道 1月24日晚,中國足協官方宣佈,四川九牛足球俱樂部申請變更註冊會員協會,由四川足球協會變更爲深圳市足球協會。經過審覈,符合變更條件,進入公示程序(公示期爲24日-26日)。這也意味着,九牛搬遷深圳即將正式完成,而深圳在上賽季降級的深足官宣解散僅兩天之後,很快有了新的中超球隊。
四川九牛在去年年底就確定了要搬遷深圳,其實不管此前的深足降級與否,甚至能否存活,都不影響九牛的搬遷計劃。俱樂部也一直和四川省足協、中國足協以及深圳市足協進行溝通協調。而中國足協在1月初發布的聯賽新政中,允許俱樂部有條件搬遷,也被視作對九牛搬遷提供了政策性支持。
深圳政府以及主管部門當然給予了九牛落地很大支持,從主場安排到資金幫扶,以及和城市集團之間的足球交流方面,都進行了大量溝通,並設計了很多可行方案。所以從接納方來講,九牛沒有受到任何阻礙。
而在四川足協方面,一開始也有和九牛以及球迷協會之間的溝通,但隨後還是應允了九牛的搬遷申請,沒有給俱樂部設置什麼門檻。九牛也就俱樂部離川后,後續與四川足協的多方面合作的達成了計劃,城市集團也會爲四川足協的青訓提供更多力量,例如開闢更多留洋通道。
各方的溝通事宜全部完結,至1月24日,事情進入快速通道。九牛俱樂部在24日下午提交所有材料,足協晚上就公佈相關的公示信息。九牛涉及到異地搬遷這個持續兩年的話題,如今終於塵埃落地。
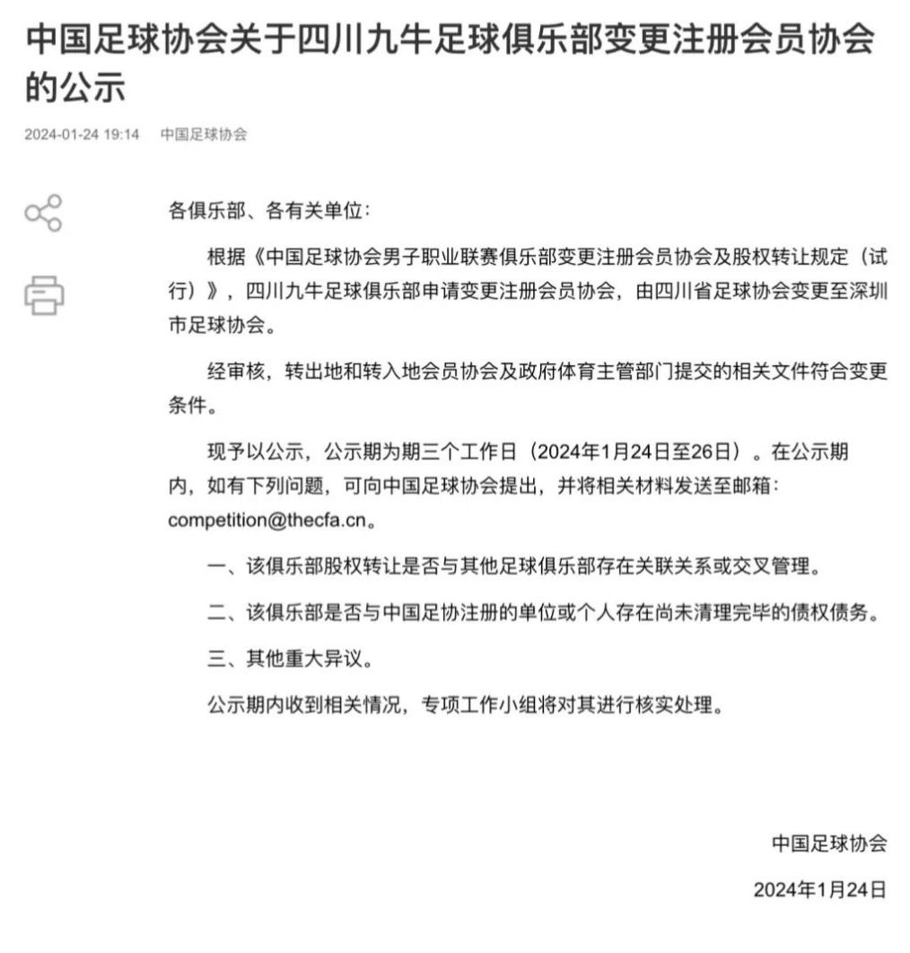
九牛異地搬遷進入公示程序,公示期爲期三個工作日(2024年1月24日至26日)。
根據中國足協規定,在公示期內,如有下列問題,可向中國足球協會提出。即一、該俱樂部股權轉讓是否與其他足球俱樂部存在關聯關係或交叉管理。二、該俱樂部是否與中國足協註冊的單位或個人存在尚未清理完畢的債權債務。三、其他重大異議。公示期內收到相關情況,專項工作小組將對其進行覈實處理。
在深足剛剛官宣解散之後,九牛正式離川入鵬,一定程度上,一路追隨九牛的四川死忠球迷在情感上很難接受,而剛剛經歷深足降級解散的深圳球迷,也需要有一個緩衝的過程。但木已成舟,九牛將在鵬城開啓自己的中超第一個賽季。
新的俱樂部名將在本週出爐,而中國足協最早也將在本週五公佈准入名單。中國職業足球,至少是中超,將正式開啓自己的2024了。
