網羅天下體育事,每每想來吐一槽。今天有啥值得說一說的呢?
奇爾韋爾因傷無緣世界盃
5日,切爾西官方宣佈,25歲的英格蘭左後衛奇爾韋爾將因傷無緣世界盃,據《每日電訊報》消息,奇爾韋爾將傷停3個月。世界盃前,英超還有兩輪要打,對於英格蘭主帥索斯蓋特來說,現在能做的就是祈禱不要再有其他新的傷員出現了。
@冬令時:又是兩翼齊廢,車子這賽季又完了。
@神之一手:本就入不敷出的英格蘭後防線,這下更雪上加霜了。
@凝望深淵:英格蘭可能要找一個左邊前衛或者邊鋒來做盧克肖的替補了。
@演員的自我修養:卡塔爾世界盃就是個笑話,多少球員經歷着這種高強度高頻率比賽,對球員是一個非常大的消耗和損害。
@傳奇530:我車兩個邊翼衛啊!
@一路向南:每次大賽前奇爾韋爾運氣都不太好啊!
@羅納耳朵:世界盃前一週才停止五大聯賽……估計還會有更多人中招吧。
@歸來的浪子:英格蘭本來後衛富得流油,現在全歇菜了。
@星光大道:英格蘭左路這下捉襟見肘了。
瓜帥:伊布最懂我了,他可以去出書
伊布日前接受法國canal+採訪時表示,哈蘭德能否進步取決於瓜迪奧拉是否允許哈蘭德的自我高於瓜的自我。週五賽前新聞會,有記者問瓜迪奧拉對伊布的話有何看法,瓜帥回應說:“他是對的,他完全正確,在這傢俱樂部我的自我高於一切。當哈蘭德進了3個球,我一點不高興,所有焦點都在他身上,我嫉妒死了。然後我跟他說,‘埃林,行行好,別再進了,不然《太陽報》、《郵報》都不談論我了,我想他們只談論我一個。伊布是對的,他最懂我了。他可以去再出一本書。”
@馬桂蓮:瓜:正確的,中肯的,一針見血的。
@幸福的黃手帕:瓜迪奧拉不能接受你伊布大於他,但可以接受梅西大於他,說到底還是你不行啊。
@都一處:老陰陽了。
@htuertf:伊布很多時候就是沒比硬裝,結果還一堆人在屁股後面吹三觀正真性情。
@都是你的錯:懟的好,真以爲自己是上帝。
@勇冠三軍:瓜:啊對對對。
@大合唱:瓜瓜太懂得 借力打力了,這是太極拳的精髓,不去反駁,大衆自有評斷。
@澹臺以欣:瓜瓜:好好,我自負、我浪得虛名、我就會花錢,可各大俱樂部還是爭相想拿頂薪聘我當教練,你說這個世界奇怪不奇怪?
@開水沒溫度:學霸沒得到老師認同破防的既視感。
@天藍色的柚子:瓜瓜能回應他一句算給他面子了。
安東尼:C羅在隊內最有趣,我是球隊裏腳下技術最好的
在《快問快答》訪談中,安東尼表示:“C羅在隊內最有趣,展現腳下技術是我比賽中的角色,我是球隊裏腳下技術最好的。”
@的007:我覺得你挺有趣的,1個億的圓規。
@靠牆思考:你是隊裏畫餅技術最好的。
@踢個球:下底都不會,只會內切掄一腳。
@隱祕戰線:你也是隊裏最會吹牛逼的。
@且珍惜:確實,圈圈畫的真不錯!
@金吾衛點軍:畫個圈圈詛咒你。
@發發發:畫個圈圈和技術好有什麼關係?
@八月桂花香:反轉了,安東尼喫圓規爲了在英超增強自身對抗能。
@餅乾0238:誰問我“圓規”的葡萄牙語怎麼說,我會回答:安東尼。
@曓龍:能不好嗎?我羅圓規都畫不過他,這點能吹一輩子。
羅馬準備與穆帥續約
據《羅馬體育報》消息,羅馬俱樂部希望在今年聖誕節前與主帥穆里尼奧完成續約,雙方現有合同2024年到期,羅馬計劃與穆帥續約至2025年。穆里尼奧去年出任羅馬主帥,上賽季帶領球隊奪得歐會杯冠軍。
@該上牀睡覺了:爲啥不等這賽季結束,反正合約還要到2024年.
@可耐黑小七:感覺現在除非鳥自己想走,羅馬應該不會放手了。
@教書匠 :說實話,就憑人氣和關注度,羅馬賺了!
@資本的力量:這纔是足球投資者明智!
@香菸和咖啡242:穆帥也要和二愣子學下,不見兔子不撒鷹。看老闆投入,最後壓哨續約。
@想你的時候:穆帥起碼還需要再有三個完整賽季,才能把羅馬帶到第一梯隊的高端。
@超凡王子:持續投資再說吧,羅馬球迷是真愛老頭子,希望能一起走的更遠。
@尚武散人:羅馬大概怕別人開挖牆角?萬一後半賽季紐卡成績不好。。。
@關愛下一代:續了必拉,前車之鑑還少嗎?
世界盃期間,韓國將不組織街頭球迷助威活動
據韓媒報道,受梨泰院踩踏事故影響,2022年卡塔爾世界盃期間首爾市球迷將不再上街狂歡。韓國足協原計劃像2018年俄羅斯世界盃期間一樣,在首爾街頭組織爲國足加油助威的活動,但經深入討論認爲,爲踩踏事故舉國哀悼後不久的本屆世界盃期間不宜大事鋪張、聚衆狂歡。
@太極八卦掌:這時舉行大型活動確實有點不恰當。
@春夢了無痕:畢竟孫興慜傷了可能無法上場,要是韓國隊輸了太多有可能會發生不良事件。
@愛過你:教訓是深刻的,還是暫停得好。
@黑白人生:人多的地方別去,長輩說得都是對的。
@萬花叢中過:在家看電視多好,非得去湊那個熱鬧幹嘛!
@火車不是吹的:可以改去球場助威嘛。
@眼淚的滋味:爲這個決定點贊,好幾萬人可不是鬧着玩的。
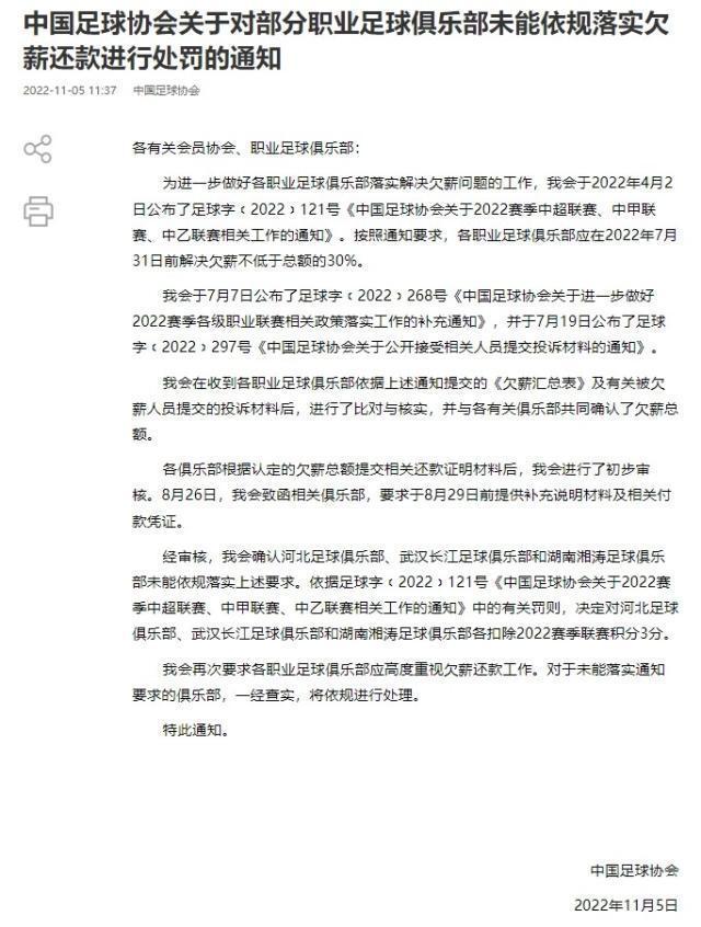
歸零!河北23輪僅贏一場,因未落實欠薪還款被扣3分
足協發佈處罰公告,河北隊、武漢長江、湖南湘濤(中乙)未能落實解決欠薪規定,扣除2022賽季積分3分。河北23輪過後1勝22負,僅贏一場(河北2比1武漢長江),因未及時落實欠薪還款被扣3分,現在積分成爲0分。
@哐哐聲:河北隊:你覺得我在乎不?
@英雄本色:這下錢就更拿不到了。
@實況2020:0分降級又是一個紀錄了。
@Jlqk:請讓我變成負的,謝謝!
@一切在一起:人家差這3分嗎?
@勇氣可嘉:河北:哈哈哈哈哈,這可是你讓我降級退出的,跟我沒關係。
@肥佬:索性全敗降級,還能創造個歷史。
@夢中女神:贏得還是長江的,然後長江也被扣3。
@飛蓬大元帥:廣洲雙熊:多扣三分吧!求求你了。
@YY湯圓:河北高層這下有話說了,踢了一年一分沒得還有臉要工資。
@猴子的救兵:巴薩如果在中國會被搞死。
老矣詹姆斯!
北京時間11月5日NBA常規賽,湖人主場116比130不敵爵士,詹姆斯19中7,三分5中0得到17分11籃板8助攻1封蓋+3失誤。詹姆斯已經投丟13個三分,本賽季三分命中率僅爲20.7%,在至少出手50次三分的球員中位列聯盟墊底。
@淳于碧蓉:想起c羅。
@瑞亦竹:是時候該詹姆斯打替補了,大威少首發。
@勇冰:哈姆真要爲球隊好就把他拿下試兩場。
@厙高潔:真的老了,歇兩場吧,叫威少帶隊打打吧。
@長景:打的什麼東西,38歲了,別不服老,替補去吧,在場純粹就是傷害球隊。
@僪雅唱:講個笑話,詹姆斯2k能力值95。
@澹臺以欣:沒詹姆斯爵士贏不了。
@席良驥:關鍵三不詹 一攻一防殺死比賽。
@析亦綠:威少背鍋了,現在詹姆斯也被打回原形了。
@庾夢蘭:這要是威少,不敢想。
勇士再負鵜鶘遭遇五連敗,和火箭並列聯盟最長連敗
勇士隊今日客場再負鵜鶘隊,勇士的五連客(黃蜂、活塞、熱火、魔術和鵜鶘)以五連敗告終,五連敗也和火箭一同並列聯盟最長連敗。
@_ldNn:再次證明普爾難堪大任,根本不值三千萬。
@落葉歸根:文班亞馬碎片又+1。
@心的方向:真正的勇士是敢於面對連敗的。
@james:湖人勇士籃網76人四大網紅隊,誰也別說誰大家都糟心。
@隔壁老王X:勇士:我要飛上天,與火箭肩並肩!
@nJames-:湖人:在你們5連敗之前我就已經5連敗過了。
@御前行走:要不爭取個文班亞馬?市值不得漲20億。
@夢劇場飲水機管理員:我感覺格林在下一盤大棋。
@明訊:火箭:mmp以前爭總冠軍是你,現在爭總狀元又是你,怎麼什麼都要跟我爭,有完沒完?
@沃特尼:文寶,我來啦!
耐克與歐文暫停合作
耐克官方發佈公告,將與籃網球星歐文暫停合作,並且不會發布原定於本月發佈的簽名新鞋“歐文8”。
@淳于碧蓉:不要跟資本對着幹。
@瑞亦竹:好比打工仔大罵老闆,老闆會高興嗎?
@勇冰:商機:歐文的戰靴將成絕版!
@厙高潔:考慮到kanye的椰子阿迪都下得去手砍了,歐文這處理其實比起來倒不足爲道了。
@長景:這樣就可以安心搞革命了,打球不算啥,代言更不算啥。
@僪雅唱:歐文把前途和錢途都作沒了。
@澹臺以欣:這就是錢多燒的,整天不知道怎麼嘚瑟好了。讓他生活都有問題的時候就沒這麼多屁事了。
@席良驥:牽一髮而動全身,歐神仙這一波操作,打球合同、代言合同,球鞋合同都要受到很大的影響。
@析亦綠:隔壁侃爺都損失十幾億了。
@庾夢蘭:基本就要丟失飯碗了,猶太人好狠。
