體壇週報全媒體原創
【歐冠】加拉塔薩雷1比0利物浦,奧斯梅恩點射+屢失單刀,阿利松傷退
精彩時刻:第15分鐘,索博斯洛伊送點,奧斯梅恩主罰命中,加拉塔薩雷主場1比0領先利物浦
北京時間10月1日,歐洲冠軍聯賽聯賽階段第2輪展開較量,加拉塔薩雷迎戰利物浦。比賽中,加拉塔薩雷球員奧斯梅恩主罰點球命中,爲球隊打入全場唯一進球。下半場奧斯梅恩、埃基蒂克、阿利松三人均因傷被換下,最終,加拉塔薩雷以1比0戰勝利物浦。
【歐冠】切爾西1比0本菲卡,加納喬造里奧斯烏龍,佩德羅染紅
精彩時刻:第18分鐘,內託傳中,加納喬橫傳造里奧斯烏龍,切爾西1比0領先
北京時間10月1日,歐洲冠軍聯賽聯賽階段第2輪展開較量。比賽中,本菲卡球員里奧斯不慎將球打入自家球門。下半場補時階段,切爾西球員若昂·佩德羅因累計兩張黃牌被罰離場。最終,比賽結果爲切爾西1比0戰勝本菲卡。
【歐冠】拜仁5比1帕福斯,凱恩雙響,奧利塞一射兩傳,雅克松傳射建功
精彩時刻:第15分鐘,奧利塞直塞,凱恩低射破門,拜仁1比0
北京時間10月1日,歐洲冠軍聯賽聯賽階段第2輪展開較量,帕福斯迎戰拜仁慕尼黑。上半場,奧利塞直塞,凱恩低射破門。雅克松做球,格雷羅建功。奧利塞再送助攻,雅克松收穫進球。隨後,凱恩再下一城。奧爾西奇轟入世界波,爲主隊扳回一城。下半場,雅克松射門被撲,奧利塞補射建功。全場比賽結束,拜仁客場5比1輕取帕福斯。
【歐冠】皇馬5比0阿拉木圖凱拉特,姆巴佩帽子戲法,庫爾圖瓦送助攻
精彩時刻:第52分鐘,庫爾圖瓦送出助攻姆巴佩單刀輕巧挑射破門,皇馬2比0領先
北京時間10月1日歐洲冠軍聯賽 聯賽階段 第2輪,阿拉木圖凱拉特對陣皇家馬德里。上半場維尼修斯單刀挑射打偏,馬斯坦託諾隨後造點,姆巴佩主罰命中。下半場,庫爾圖瓦送助攻姆巴佩單刀挑射破門,隨後居萊爾助攻姆巴佩抽射完成帽子戲法,卡馬文加、卜拉欣·迪亞斯替補完成破門。最終比分阿拉木圖凱拉特 0比5 皇馬。
【亞冠】海港客場1比1廣島三箭,加布裏埃爾建功,古斯塔沃染紅,陳威疑似逃紅
精彩時刻:第19分鐘,廣島三箭角球,荒木隼人頭球破門,海港0比1落後
北京時間9月30日,亞足聯冠軍精英聯賽聯賽階段第2輪展開較量,廣島三箭迎戰上海海港。上半場,陳威出擊放倒對手,VAR沒有介入。之後,荒木隼人利用角球機會爲廣島三箭取得領先。比賽末段,加布裏埃爾將扳平比分。臨近結束階段,古斯塔沃犯規喫到爭議紅牌。最終全場比分定格爲1比1。
“死神”歸來 34歲拉姆塞時隔13月重回威爾士名單,將戰英格蘭
09月30日訊 威爾士足協公佈了新一期國際比賽日的代表隊名單,34歲的阿隆·拉姆塞時隔13個月迴歸。拉姆塞曾代表威爾士出戰過86場國際比賽,打進21球。這是拉姆塞今夏加盟墨西哥美洲獅俱樂部後首次入選威爾士隊名單。即將到來的10月比賽日,威爾士將迎來兩個強勁的對手,先是前往溫布利對陣英格蘭隊,隨後在卡迪夫迎戰世預賽對手比利時隊。拉姆塞職業生涯曾效力多支球隊,這其中包括了卡迪夫城(3度效力)、阿森納、諾丁漢森林、尤文以及格拉斯哥流浪者等等。
恰巧因傷缺戰 卡瓦哈爾遭歐冠禁賽兩場,11月戰利物浦時解禁
09月30日訊 據多家西媒報道,皇馬後衛卡瓦哈爾因在對陣馬賽時染紅,被歐足聯處以未來兩場歐冠禁賽的處罰。不過由於卡瓦哈爾目前正遭遇比目魚肌傷病,因此他的禁賽期恰好處於傷病恢復期內。卡瓦哈爾的歐冠禁賽令將在對陣凱拉特以及尤文的兩輪比賽中生效,第4輪對陣利物浦時解禁。卡瓦哈爾目前正在努力恢復,爭取在10月底西班牙國家德比時復出。
電訊報評英超歷史十大主帥:弗格森第1,瓜帥第2,溫格、穆帥三四
09月30日訊 近日,英媒《電訊報》評選了英超歷史十大主帥,其中弗格森第一,瓜迪奧拉第二,溫格、穆里尼奧分列三四。
opta最新歐冠奪冠概率:利物浦18%第一,阿森納17%第二,皇馬第七
09月30日訊 歐冠聯賽階段第二輪開賽在即,opta超級計算機更新了歐冠奪冠概率,其中利物浦位列榜首,阿森納、曼城分列二三。
opta歐冠奪冠概率
1.利物浦 18.64%
2.阿森納 17.44%
3.曼城 11.45%
4.巴薩 10.51%
5.巴黎 10.31%
衛報:以色列或被禁止參加歐足聯賽事,但仍可能繼續參加世預賽
09月30日訊 據英媒《衛報》報道,以色列預計將被禁止參加歐足聯賽事,但仍可能獲准參加世預賽。據衛報瞭解,歐足聯正在制定相關方案,預計本週由其執行委員會投票表決。根據該方案,以色列將僅被禁止參加歐足聯直接管轄的賽事。這意味着以色列男足和女足國家隊將被排除在歐國聯之外,特拉維夫馬卡比也將被取消本賽季歐聯杯的參賽資格。然而,世界盃是國際足聯旗下賽事,歐足聯僅負責組織歐洲區的預選賽賽制及賽程安排。此類安排需 “與國際足聯合作”,且必須獲得這一全球足球管理機構的批准。單方面決定將以色列排除在世界盃預選賽之外,在政治層面會是一個複雜的決策,而目前看來歐足聯似乎有意避免這一做法。
可3000萬買斷!德科:我們對拉什福德很滿意;不買斷不用付違約金
09月30日訊 巴薩總監德科接受西媒《世界體育報》採訪,談到了買斷拉什福德相關的話題。德科:“他是單純租借過來的,沒有任何違約金。如果我們想留下他,有一個購買選擇條款。現在談論下賽季的決策還爲時過早,但重要的是我們對他很滿意。我們此前認爲他能爲球隊帶來幫助,他也確實做到了。”據此前知名轉會記者羅馬諾報道,巴薩可在賽季末以3000萬歐元買斷拉什福德。本賽季拉什福德至今在巴薩出場8次,貢獻2球3助。
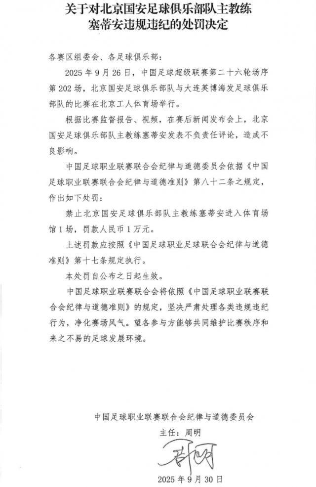
官方:國安主帥塞蒂恩賽後發表不負責任評論,禁賽1場罰款1萬
09月30日訊 中足聯官方消息,北京國安主帥塞蒂恩在對陣大連英博的賽後發表不負責任評論,禁賽1場罰款1萬。在4比2擊敗大連英博的賽後,塞蒂恩在談到兩個丟球時表示:“其實這兩個失球是不應該出現的,但是之後我們有了很好的機會也取得了進球。但是我不理解爲什麼當時判定了我們的犯規,因爲那個時刻裁判看的是很清楚的,但是之後又回看了錄像取消了進球。”
O77變177!湖人官方公佈東契奇體重爲104公斤 上季最重122.5公斤
9月30日訊 湖人新賽季媒體日。湖人官方公佈,目前東契奇的體重爲230磅(104.3公斤),上賽季他的體重最高達270磅(122.5公斤)。
還在發育長高 文班亞馬目前身高近2米24 比去年同期高約3釐米
09月30日訊 NBA球隊媒體日,馬刺公佈了訓練營名單。美媒從名單上發現,21歲的文班亞馬長高了1英寸,去年媒體日時他的身高是7英尺3英寸(約2米21),現在是7英尺4英寸(約2米24)。
賽季第8冠!阿爾卡拉斯2比0戰勝弗裏茨,奪得ATP500東京站男單冠軍
09月30日訊 ATP500東京站男單決賽,頭號種子阿爾卡拉斯雖然錯失一個發球勝冠局,仍以6-4、6-4擊敗2號種子弗裏茨,奪得冠軍。阿爾卡拉斯取得本賽季第8冠、生涯第24冠,他也將雙方交手記錄改寫爲4-1。阿爾卡拉斯本賽季勝場數增加至66勝(僅6負)。
中網再衝冠!辛納2比1德米納爾晉級男單決賽,連續3年晉級中網決賽
09月30日訊 2025中網男單半決賽,辛納2-1拿下德米納爾,晉級決賽,辛納對陣德米納爾11連勝。三盤比分:6-3、4-6、6-2這是這位意大利人連續三年躋身賽會決賽(此前1冠1亞),職業生涯第30次挺進巡迴賽單打決賽。
【國際足球】
同胞互換?圖片報:利物浦有意籤於帕,拜仁或轉而追求科納特
前切爾西CEO:儘管穆帥沒有帶藍軍贏得歐冠,但他爲此打下了基礎
弗裏克:作爲巴薩我們樂於成爲歐冠熱門 巴黎是上賽季最好的球隊
凱拉特前鋒:所有人都期待我們0比10慘敗皇馬,所以要努力製造驚喜
弗裏克談亞馬爾:不喜歡把他吹太高,他必須努力訓練以更上一層樓
馬卡:西班牙法院撤銷前西足協主席羅查禁令,恢復其參選資格
明年就38歲!每體:萊萬未來優先考慮留巴薩,但米蘭也是選擇之一
卡薩諾:阿萊格里已經過時了,米蘭繼續這麼踢未來將舉步維艱
尤里奇:我們會努力回到正確道路上,但如果所有人都能上場就好了
【國內足球】
官方:南京城市球員王夕傑停賽3場罰3萬,主帥張曉峯停賽6場罰6萬
陳威:平局是團隊努力的結果,踢完這場後我們更加有信心
穆斯卡特:日本聯賽和球員的水平一直很高,拿1分回上海可接受
【籃球】
勇記:你曾與球隊新援霍福德交手過多次……巴特勒:霍福德是誰?
2米21?萊夫利:我夏天長高了 現在的身高是7尺2或者7尺3
這才簽約12個小時!小尼克·史密斯曬身穿湖人新球衣定妝照
【綜合】
在中網因傷退賽!西班牙網球名將巴多薩宣佈提前結束2025年賽季
剛拿下東京站冠軍!阿爾卡拉斯宣佈,因身體原因退出上海大師賽
WTT中國大滿貫男單1/16決賽:林詩棟3-1戰勝戶上隼輔,晉級16強
工作狂 克洛普:25年來我只參加過2次婚禮,電影院也只去過4次
09月30日訊 前利物浦功勳教練克洛普接受了The Athletic的專訪,表示自己短期內不太可能重返教練崗位。以下是專訪部分節選。克洛普表示:“我沒覺得生活中錯過了什麼,因爲我從沒想過這些事,” 克洛普說道,“所以這25年來,我只參加過兩次婚禮 ,一次是我自己的,另一次就在兩個月前。25年來,我只去了四次電影院,而且全是在過去八週內去的。現在能做這些事感覺很好。”
今日(10.1)
07:30 美職聯 邁阿密國際 - 芝加哥火焰
11:30 中網男雙決賽 卡恰諾夫/盧布列夫 - 海利厄瓦拉/帕滕
12:45 WTT中國大滿貫男單第2輪 王楚欽 - 雷濟姆斯基
13:20 WTT中國大滿貫女單第2輪 巴特拉 - 王曼昱
14:00 中網男單決賽 辛納 - 勒納·錢
17:30 中網女單1/8決賽 安德列娃 - 卡塔爾
18:00 亞冠精英聯賽東亞區第2輪 神戶勝利船 - 墨爾本城
19:00 中網女單1/8決賽 斯瓦泰克 - 艾瑪-納瓦羅
20:15 亞冠精英聯賽東亞區第2輪 上海申花 - 蔚山HD
明晨(10.2)
00:45 歐冠聯賽階段第2輪 卡拉巴赫 - 哥本哈根
00:45 歐冠聯賽階段第2輪 聖吉羅斯 - 紐卡斯爾聯
02:15 亞冠二級小組賽D組第2輪 扎瓦拉體育 - 利雅得勝利
03:00 歐冠聯賽階段第2輪 阿森納 - 奧林匹亞科斯
03:00 歐冠聯賽階段第2輪 巴塞羅那 - 巴黎聖日耳曼
03:00 歐冠聯賽階段第2輪 勒沃庫森 - 埃因霍溫
03:00 歐冠聯賽階段第2輪 多特蒙德 - 畢爾巴鄂競技
03:00 歐冠聯賽階段第2輪 摩納哥 - 曼城
03:00 歐冠聯賽階段第2輪 那不勒斯 - 葡萄牙體育
03:00 歐冠聯賽階段第2輪 比利亞雷亞爾 - 尤文圖斯
