體壇週報全媒體原創
12月3日,中國足球職業聯賽聯合會發佈了《中國足球職業聯賽俱樂部變更註冊協會及股權轉讓規定》,該文件是2024年中國足協發佈的《中國足球協會男子職業俱樂部變更註冊會員協會及股權轉讓規定(試行)》的替代性規定。
相比較前一個版本,新版《中國足球職業聯賽俱樂部變更註冊協會及股權轉讓規定》主要變化部分:
1、明確提交變更註冊協會的申請應不晚於准入材料截止日前一個月(此前爲準入名單公佈前十天)。
2、變更註冊協會材料不再需要轉入地地級市(或以上)人民政府同意函。
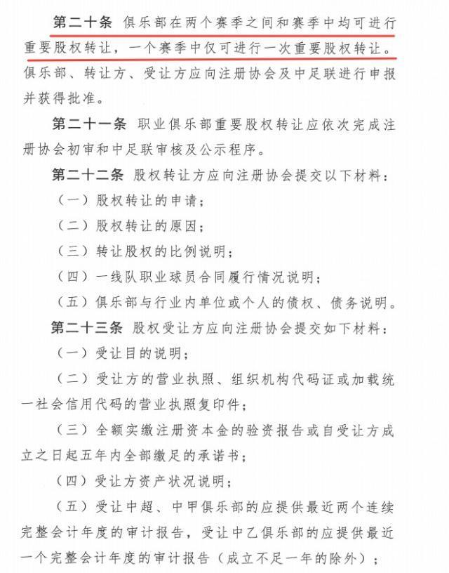
3、此前規定賽季中不得進行重要股權轉讓,現在允許賽季中進行一次重要股權轉讓。
4、重要股權轉讓全部審覈公示結束後才能去行政主管部門辦理法人註冊變更登記手續。
5、業餘俱樂部不得在升乙的當賽季進行註冊協會變更。
