體壇週報全媒體原創
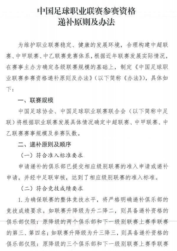
12月3日,中國足球職業聯賽聯合會發佈了新修訂的《中國足球職業聯賽參賽資格遞補原則及辦法》,該文件取代了2023年中國足協發佈的《中國足球協會職業聯賽參賽資格遞補原則及辦法》。
相比較前一個版本,新版《中國足球職業聯賽參賽資格遞補原則及辦法》主要變化部分:
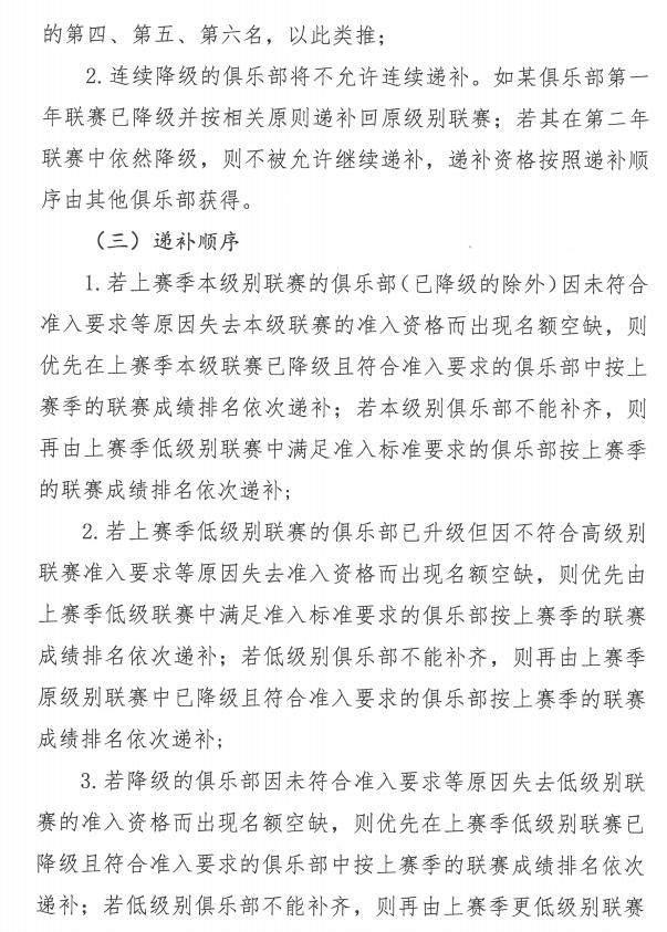
1、明確了降級到低級別的俱樂部退出的情況下,低級別聯賽採取先本級、後低級的原則遞補。
2、明確了中乙聯賽遞補順位爲:
(1)先本級、後低級的情況下:附加賽負者、中冠5、U21聯賽第二名、中冠6-8;
(2)先低級、後本級的情況下:先同級別依次遞補、後不同級別球隊依次遞補。
3、明確遞補申請和審覈的材料要求。
