體壇週報全媒體原創
12月3日,中國足球職業聯賽聯合會發佈《中國足球職業聯賽聯合會關於印發中國足球職業聯賽俱樂部准入規程的通知》,該文件是2023年中國足協發佈的《中國足球協會關於調整俱樂部准入規程部分條款的通知》的替代性規定。
新版《中國足球職業聯賽俱樂部准入規程》的主要變化部分,就是針對三級聯賽俱樂部梯隊數量的要求。
在2023年2月所頒佈的《中國足球協會關於調整俱樂部准入規程部分條款的通知》之中,規定如下:
中超俱樂部下設至少6支不同年齡層次的青少年梯隊;6支不同年齡層次的青少年梯隊,分別爲U21、U19、U17、U15、U14、U13。
中甲俱樂部下設至少5支不同年齡層次的青少年梯隊;5支不同年齡層次的青少年梯隊,分別爲U19、U17、U15、U14、U13。
中乙俱樂部下設至少4支不同年齡層次的青少年梯隊;4支不同年齡層次的青少年梯隊,分別爲U17、U15、U14、U13。
同時,允許各俱樂部所屬U15、U14和U13梯隊與屬地學校合作共建隊伍,通過簽訂共建協議的方式,明確梯隊代表權。
另外,涉及到俱樂部女足隊伍建設,中超標準爲“A”、中甲和中乙標準爲“C”。
相比較前一個版本,新版《中國足球職業聯賽俱樂部准入規程》主要變化部分,更改爲:
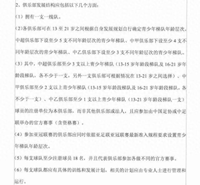
各俱樂部可在13至21歲之間根據自身發展規劃自行確定青少年梯隊年齡層次。
中超俱樂部下改至少5支不同年齡層次的育少年梯隊、中甲俱樂部下改至少4支不同年齡層次的育少年梯隊、中乙俱樂部下改至少3支不同年齡層次的育少年梯隊。
其中,中超俱樂部至少3支以上青少年梯隊(13-15歲年齡段梯隊及16-21歲年齡段梯隊,各不少於一支,另外一支俱樂部可根據情況在13-21歲之間選擇)、中甲俱樂部至少2支以上青少年梯隊(13-15歲年齡段梯隊及16-21歲年齡段梯隊,各不少於一支)、中乙俱樂部至少1支以上青少年梯隊(13-21歲年齡段梯隊一支)球員的註冊單位爲本俱樂部,而非其他俱樂部或法人,且應參加由中國足協或中足聯舉辦的官方賽事(含資格賽)。
另外,涉及到俱樂部女足隊伍建設,中超標準更改爲“C”,即不再強制要求中超俱樂部設立女足球隊。同時,中甲和中乙標準不變,依舊爲“C”。
