即时比分
直播
篮球
足球
其它资讯
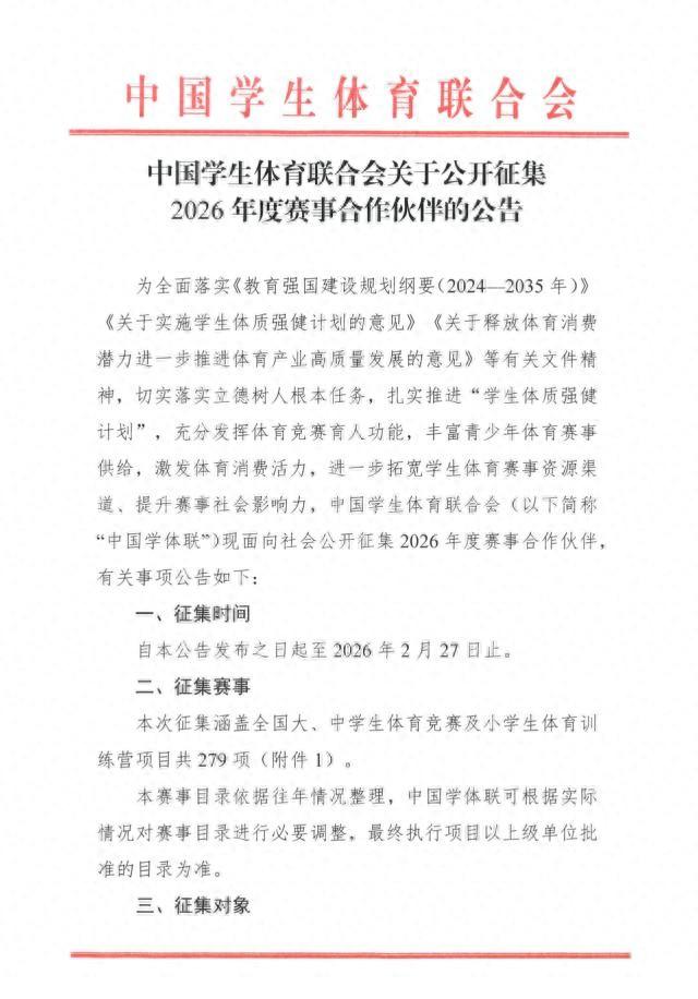
中國學生體育聯合會公開徵集2026賽事合作伙伴
體壇週報
01-04 18:00
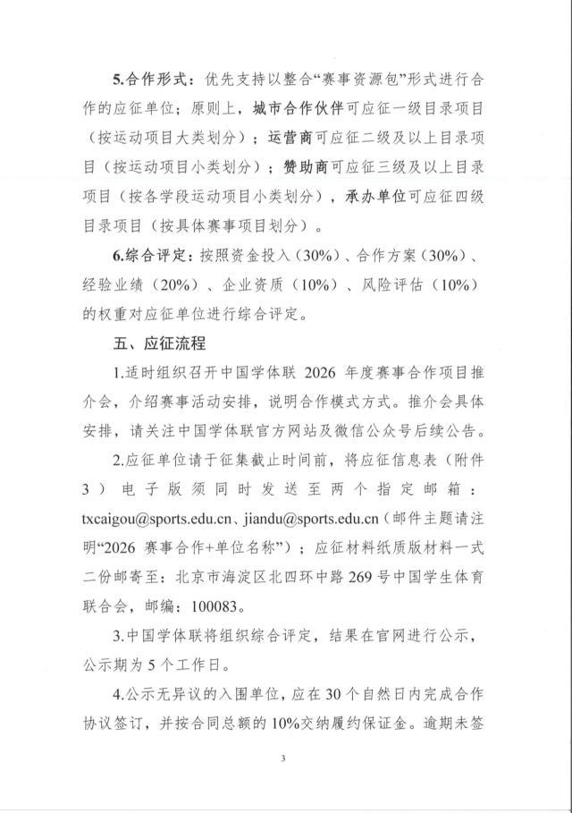
中國學生體育聯合會2026 賽事徵集目錄下載鏈接:
https://pan.baidu.com/s/1ujnSlnnV9HamKCMwmUbJTA
提取碼: wd9d
登录后才能发表评论和回复
注册
/ 登录
发表评论:
提交评论
评论记录:
未查询到任何数据!
回复评论:
×
返回顶部