省智力運動管理中心就省匹克球相關辦法和評估標準公開徵求意見

體壇報 05-22 18:00

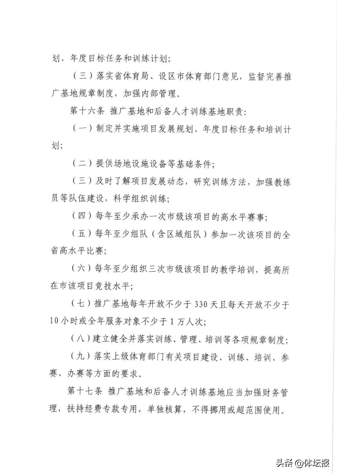
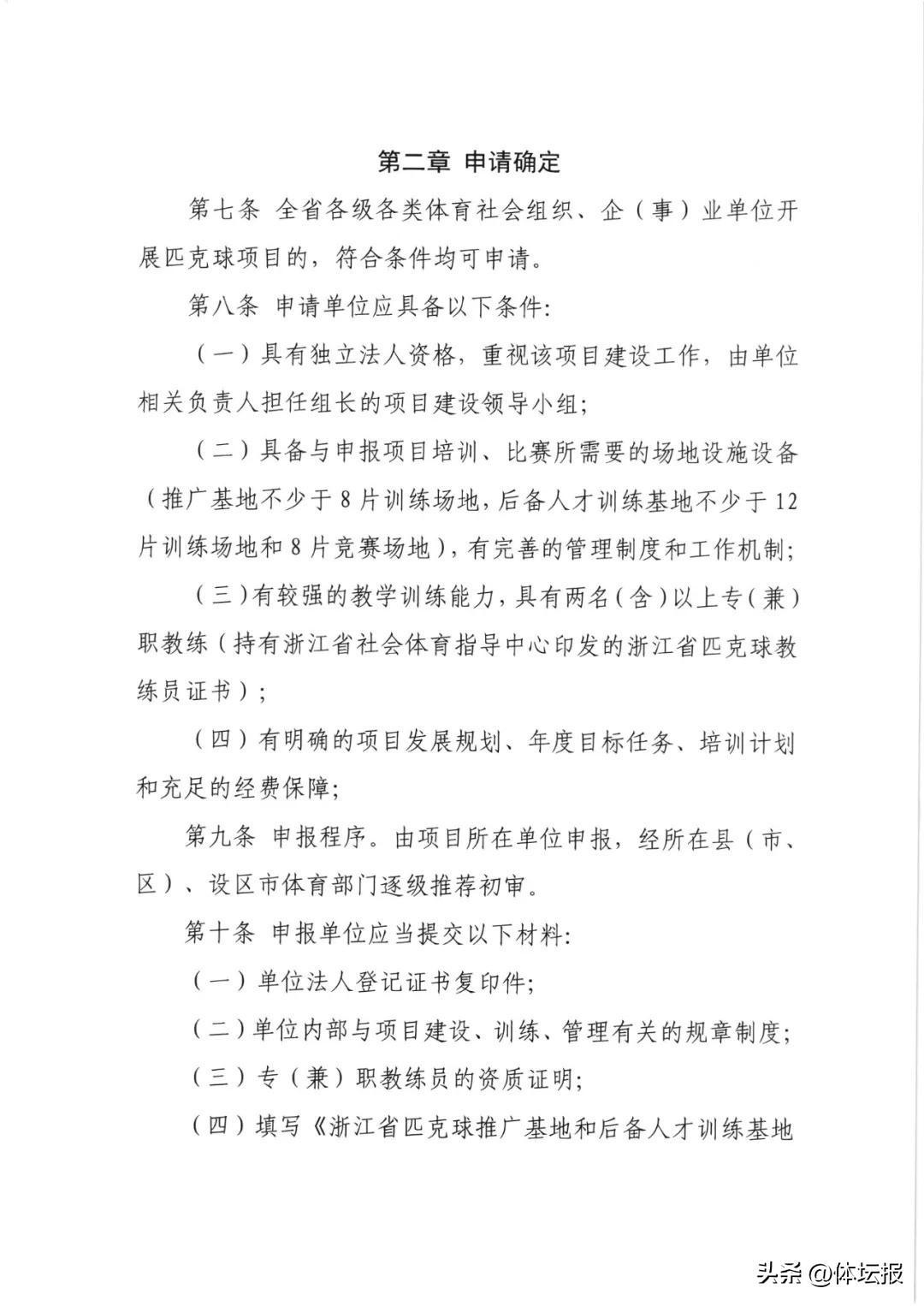
浙江省智力運動管理中心近日就浙江省匹克球推廣基地和後備人才訓練基地培育扶持暫行辦法和年度績效評估標準面向社會廣泛徵求意見,公衆可以於5月31日前將相關意見反饋至官方郵箱。全文如下:



來源: 浙江省智力運動管理中心



注册 / 登录

发表评论:

评论记录:

未查询到任何数据!
返回顶部