6月9日至11日
2025賽季中國乒乓球俱樂部超級聯賽
常規賽第一階段比賽
將在河北雄安新區雄安體育中心體育館打響
全國各地俱樂部強強對決,國乒衆星雲集
賽事首站票務信息今天出爐了
6月3日18:00起在秀動票務平臺正式開票
18:00率先起售全程通票
18:18起售單場次門票
具體售票信息如下↓
每個比賽日均設置11:00場次和18:00場次,全程3天共6個場次。門票按場次發售,共設A-E檔5個檔位,價格由低到高分別爲288元、388元、588元、688元、788元。6月3日18:18起售單場次門票
賽事另設全程A檔通票(單場788元),售價4728元;數量有限,包含全程6個場次的固定區域的A檔門票。6月3日18:00起售全程通票
/掃碼預約購票/
哪些國乒名將出戰?
截至目前,參賽隊伍相關信息尚未完全公佈。從往年的情況來看,各隊都會派出最強陣容,國家隊的隊員基本都會參賽。
從歷史參賽隊伍來看,在參加男子團體比賽的俱樂部中,衛冕冠軍爲山東魏橋隊,上賽季擁有王楚欽、梁靖崑、林昀儒等多位名將;上屆亞軍隊伍爲林詩棟領銜的黃石基地隊;老牌勁旅上海地產集團隊則由樊振東、許昕領銜。
近日,超級金滿貫得主樊振東宣佈加入德甲勁旅薩爾布呂肯隊,而德甲聯賽新賽季將於8月23日揭幕。“雙線作戰”的樊振東將繼續代表上海地產集團隊參加乒超聯賽前兩階段的比賽,他何時出場,將成爲一大懸念。
在參加女子團體賽的俱樂部中,衛冕冠軍爲王曼昱、陳幸同領銜的山東魯能隊,由孫穎莎、蒯曼等主力組成的深圳大學隊實力不容小覷,上海龍騰和華東理工也是傳統強隊。
今年賽程、賽制如何安排?
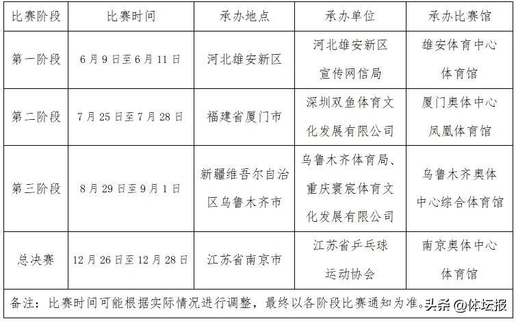
本賽季乒超聯賽分爲4個階段,在4個不同城市舉辦:
第一階段:6月9日至11日,河北雄安新區
第二階段:7月25日至28日,福建省廈門市
第三階段:8月29日至9月1日,新疆維吾爾自治區烏魯木齊市
總決賽:12月26日至28日,江蘇省南京市
本賽季乒超聯賽設男、女團體賽,比賽辦法採用巴黎奧運會團體比賽方式,均爲5場3勝制,單場比賽均爲5局3勝11分制,雙方選手的出場次序爲:第一場:BC——YZ(雙打)、第二場: A——X、第三場: C——Z、第四場: A——Y、第五場: B——X。
每個俱樂部每一場團體比賽至多安排1名非中國乒協運動員上場,比賽前三個階段的常規賽,各參賽俱樂部進行雙循環賽,排名前4的俱樂部將有資格參加總決賽階段的淘汰賽。
在總決賽階段,常規賽排名第1、第2的俱樂部在第3或第4名的俱樂部中選擇半決賽對手。半決賽獲勝的俱樂部進入冠亞軍爭奪戰;失利的兩支俱樂部不再進行3、4名附加賽,最終排名按照兩支俱樂部常規賽獲得的名次先後排列。
來源:北京日報、雄安發佈、廈門體育、秀動網、中國乒協官網
