2025年全國象棋男子甲級聯賽的大戰,在浙江金華盛大收官,火線落幕,冠軍、射手王和各項排位、名次榮耀出爐,全線產生。
年度象甲大賽,由國家體育總局棋牌運動管理中心、中國象棋協會主辦,騰訊天天象棋爲首席合作伙伴,智慧狐智能棋具技術支持。
其中此次金華第三階段賽會制,由浙江省智力運動管理中心、金華市體育局、北京中體明星體育文化傳播有限公司承辦。
浙江金華山旅遊發展集團有限公司、金華市浙中體育發展有限公司協辦,金華市全民健身中心(金華市體育競賽中心)執行。
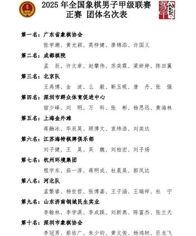
今年象甲,衝進正賽的十支戰隊,分別是北京隊,領隊譚壇,教練張強、常婉華,棋手王禹博、金波、麼毅、靳玉硯、唐丹、張強。
河北隊,領隊胡明,教練閻文清、尤穎欽,隊務張婷婷,隊員孟繁睿、楊世哲、張博嘉、王子涵、王瑞祥、杜寧。
江蘇隊,領隊吳佳明,教練張國鳳,隊務劉大問,棋手劉子健、王昊、吳魏、劉柏宏、劉子煬。
上海隊,名譽領隊張振宇,領隊單霞麗,教練歐陽琦琳,隊務王鏗,隊員蔣融冰、華辰昊、顧博文、袁瑋浩、劉奕達。
杭州隊,領隊孟昌,教練潘贇龍,棋手程宇東、茹一淳、蔣明成、杜晨昊、郭鳳達。
廣東隊,領隊呂欽,教練宗永生,隊務陳慧,隊員張學潮、黃光穎、莫梓健、廖錦添、許國義。
成都隊,領隊弓科,教練郭瑞霞、蔣全勝,隊務俞俠,棋手孟辰、許文章、梁妍婷、趙攀偉、蘇奕霖、陳田翼。
深協隊,領隊陳金輝,教練楊佳樂,隊務王冠棋,隊員李冠男、蔡佑廣、朱少鈞、黃文俊、楊鴻軻、巨龍飛。
山東隊,名譽領隊魏劉剛,領隊王雲豹,教練謝巋,棋手李學淏、李成蹊、劉新奧、陳富傑、張蘭天、李翰林。
深圳隊,名譽領隊王晟帆,領隊顏創藝,教練黃海林,隊務劉保華,隊員張彬、劉明、萬科、宿少峯、楊思遠、黃海林。
經過18輪雙循環的激烈角逐,賽季結束,廣東隊49.5分,成都42分,北京35.5分,深圳30.5分,上海26.5分,江蘇25.5分,杭州24分,河北18分,山東13分,深協6分。
個人得分孟辰30,許國義29,趙攀偉28,王禹博、黃光穎27,劉柏宏26,楊世哲、程宇東25,張學潮24,孟繁睿23,宿少峯、莫梓健、許文章22。
唐丹、劉子健21,李翰林20,靳玉硯19,華辰昊、李學淏18,顧博文、蔡佑廣17,萬科16,劉奕達、張彬、蔣明成15,茹一淳、袁瑋浩14,劉明、吳魏、楊鴻軻13,郭鳳達、蘇奕霖、朱少鈞12。
麼毅、王昊11,黃文俊10,李成蹊9,蔣融冰、楊思遠、張蘭天、張博嘉5,黃海林、陳富傑、金波3,劉新奧2,杜晨昊、王子涵、杜寧1,劉子煬、廖錦添、梁妍婷0。
此間,山東隊與深協隊不慎降級,從實力上,魯軍本土大師陣勢,大多爲年輕隊員,很有成長空間。
深協隊江湖第一軍團、綠林第一戰隊廣東十虎的班底,能進象甲,且贏數局,已是十分成功,也是首支純業餘能打入聯賽的隊伍。
河北隊第八,從個人單點上,冀軍孟繁睿、楊世哲,均是很有戰力的新星,無奈陣容深度不夠,勉強脫離降組區域,保留火種。
杭州隊缺少了十年棋力第一的最強點王天一,整體排列中游,取得第七,不過杭隊程宇東表現亮眼,進入得分前八,蔣明成、茹一淳也不俗,均有閃光時刻。
江蘇隊第六,蘇軍的主力陣容劉柏宏、劉子健、王昊、吳魏較有爆發力,能強能弱,在前六之內,是一個正常水平。
上海隊第五,對於幾乎全00後的滬軍,這是一個不錯的成績,華辰昊、顧博文、袁瑋浩皆有多次突擊,全運會冠軍劉奕達後程上場,穩定了軍心。
深圳隊第四,深軍整個配置沒有特別強的,但更沒有特別弱的,全軍較爲均衡,憑藉全隊發揮,進入前四。
獲得賽季冠亞季軍,打進前三甲的隊伍,分別是廣東隊、四川隊、北京隊,三隊勇奪年度金銀銅牌。
其中,北京隊在賽前不被大衆看好的情況下,獲得了第三名,展現了御林軍強大的底蘊和棋史第一金牌教練張強特大的絕對調整力。
京師中,強力新星王禹博個人得分第四,充分顯示了出色的單打能力,成爲北京隊斬獲季軍的極其重要所在。
北京隊其他幾位男將,靳玉硯發揮搶眼,一路飆升到得分榜的十七,麼毅、金波,也屢有貢獻。
御林軍一姐,女子象棋歷史第一人、超級丹唐丹殺敗九位男子大師級高手,以個人得分21,高排男子的前十數位。
超級丹的超級表現,爲今年男子象甲增添了最大的一抹亮色,爲女子棋手爭得莫大榮光。
也許其他女將上場,在衆隊眼中是送分題,在唐丹這,是例外,一姐成爲北京隊進入前三名的關鍵一環。
超級丹巾幗英雄本色,既是男子象甲中第一位贏棋的女棋手,更是一贏就是九盤,書寫女子榮光,棋盤上的巔峯色彩。
成都隊與廣東隊,是年度象甲的最大兩支競爭隊伍,雙方都陣勢強悍,全軍極有攻擊力。
川軍一路追隨粵軍,跟其他戰隊都成績接近,不過兩次與廣東的對沖都輸了,成爲爭冠失利的主要因素,這兩場,來回事關6+6=12分。
川隊趙攀偉、許文章皆延續了三冠王時的水準,尤其是趙攀偉,蘇奕霖前半盤時較爲一般,後面逐漸跟上了節奏。
川軍主心骨,世界棋王,特級大師孟辰賽季勢不可擋,所向披靡,以30分的個人得分,淨賺十二盤,豪氣加冕射手王。
這是孟辰首次獲得聯賽射手王的殊榮,也是他繼上海杯、新城首府杯等之後,年內再次登頂最高寶座。
作爲棋壇頂級的名將,孟辰十數年,都穩居在第一檔的梯隊,他也是少有的,能跟王鄭等抗衡的超一流棋手。
奪冠上海杯,加冕射手王,世界棋王孟辰的前路勢必更爲輝煌和燦爛,他也將在象棋歷史上,書寫濃墨重彩的一筆。
廣東隊以領隊呂欽,教練宗永生,隊務陳慧,隊員張學潮、黃光穎、莫梓健、廖錦添、許國義的陣容,勇獲了賽季的總冠軍。
此次奪霸,是棋壇宗師,廣東象棋靈魂人物,羊城大帥呂欽帶領廣東隊獲得的第九座聯賽桂冠,粵軍成就九冠王。
廣東隊的四位主力非常平均,無一短板,粵軍主將,特級大師許國義以29分的個人得分,少賽一場之下,取得射手榜第二,展示實力派特大的強大戰力和隊中領袖的作用。
95年黃光穎大師日趨成熟,早前,就當過粵軍的大腿,今年以來,各項賽事出色,屢在前列,登頂雲中大漈杯等,已是強大師水平。
特級大師張學潮與06後強星莫梓健,皆是隊中的得分利刃,兩人在各個場次中均有搶分之功,粵軍四將,都是奪冠的功臣,九冠王功勳。
熱烈祝賀2025年象甲聯賽盛大落幕,圓滿成功,恭賀棋史第一戰隊廣東隊勇奪賽季總冠軍,豪取九冠王偉業,恭祝廣東、四川、北京等優秀獲獎隊伍和棋手,賀喜世界棋王孟辰加冕首座聯賽射手王,再創高峯,爲女子象棋歷史第一人唐丹九勝男子大師級強將超級歡呼,2025象甲盛會收兵,鼓掌,點贊,喝彩!
(象棋王子)
