現今,全國Y情處於高位波動,先前,個人賽、快棋賽等遺憾推遲,計劃受阻。
象甲第二階段,原已定於12月2日至9日,在江西宜春的萬載進行,第9-16輪。
萬載是花炮之鄉,百合故里,旅遊好去處,有目前全國保存非常完好的縣級古城,是一座魅力古城。
萬載的主要領導嚴書記,分管體育的副縣長萬燕女士,全民健身促進中心劉冬笑主任等,都對比賽十分支持。
萬載也是江西唯一的象棋大師,孫浩宇的家鄉,浩宇棋力非凡,拿過數個冠軍,攻殺犀利,贏取衆多棋王、特大。
萬載象甲聯賽蓄勢待發,許多隊伍都把參賽名單和人員,報與了當地,只待激戰。
在前期中,招兵買馬的深圳中國銀行隊八輪14分居首,天才暴走的北京威凱金環建設京冀聯隊和大換血的杭州環境集團13分,衛冕冠軍四川成都懿錦金弈12分。
廈門象嶼11分,河南楚河漢界天倫10分,浙江民泰銀行7分,江蘇海特服飾6分,山東雷諾品牌4分,上海金外灘、深圳鋒尚文化3分,廣東御聖0分。
個人得分王天一、申鵬八連勝16,洪智、孟繁睿、孟辰14,汪洋、李少庚、李翰林、武俊強、趙殿宇、趙鑫鑫、趙攀偉、趙金成、陳泓盛12,鄭惟桐、陸偉韜、郝繼超、蔣川、許國義、苗利明、王禹博10。
萬事俱備,只欠東風,這項十二支隊伍投入數千萬,象棋商業化最高舞臺的第一賽會,代表了很多棋手的職業和收入。
原本關於騰訊棋牌·天天象棋2022年全國象棋男子甲級聯賽第二階段賽會制的補充通知已下發,戰令傳達。
不料天有不測風雲,11月23日,多位棋手悉數收到第二階段象甲延期的公告。
公告提及,非常遺憾通知大家,我們剛剛收到萬載方面通知,當地疫情變化複雜,經縣疫情防控辦研判,第二階段延期舉辦。
這幾天感謝大家配合,地方政府也盡了最大的努力,但是疫情仍然是最大的阻力,只能期待疫情早日過去。
據棋手判斷,象甲突然延期,可能跟萬載所屬的宜春,一則通告有關。
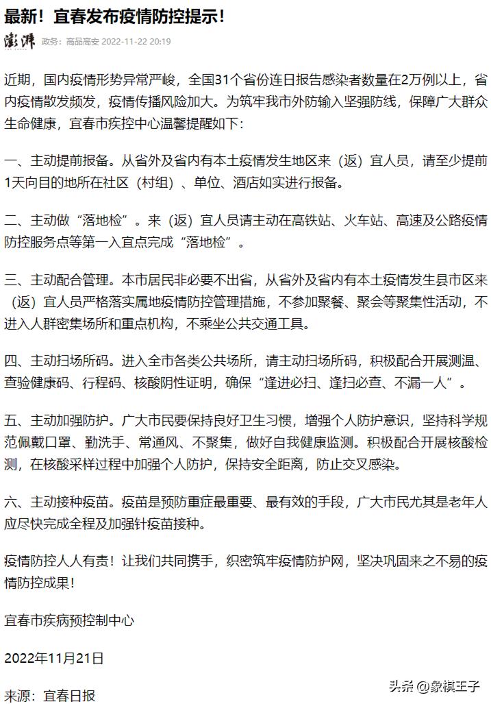
澎湃新聞11月22日晚發文,《最新!宜春發佈疫情防控提示!》。
題頭說到,近期,國內疫情形勢異常嚴峻,全國31個省份連日報告感染者數量在2萬例以上,省內疫情散發頻發,疫情傳播風險加大。
爲築牢我市外防輸入堅強防線,保障廣大羣衆生命健康,宜春市疾控中心溫馨提醒如下:
提醒包含了六點,第三條主動配合管理中,不參加聚餐、聚會等聚集性活動,或是延期的重要緣由。
此外,也有棋手錶示,現在首都北京Y情嚴重,管控逐漸嚴格,包括北京隊等很多隊伍,難於完全自由出賽。
就像公告中所說,期待疫情早日過去,待到山花爛漫時,她在叢中笑,祈福祖國好運,象棋好運,象甲好運!!!
(象棋王子)
