3月20日,中國足協先後公佈了新一期國家男子足球隊集訓名單、U23國足集訓名單。來自浙江綠城隊的程進、王鈺棟、劉浩帆、汪士欽、張璦暉、鮑盛鑫共6人入選,成爲本期國字號陣容中不可忽視的一股力量。
程進、王鈺棟、劉浩帆入選國足
從國足名單來看,新任國足主帥邵佳一將繼續推進國足陣容的年輕化,兩個月前奪得U23亞洲盃亞軍的年輕球員佔據了相當比例。王鈺棟、劉浩帆便是其中的代表。王鈺棟已在世預賽18強賽中取得進球,劉浩帆作爲U23國足隊長,也已有東亞杯出場經歷。而程進則憑藉聯賽中的穩定表現,連續兩期入選國家隊名單。
王鈺棟
劉浩帆
程進
本期國足集訓將於3月22日啓動,中國隊將前往澳大利亞悉尼。3月27日,國足將迎戰世界盃新軍庫拉索,3月31日挑戰非洲勁旅喀麥隆。
汪士欽、張璦暉、鮑盛鑫入選U23國足
另一方面,汪士欽、張璦暉、鮑盛鑫能夠繼續入選U23國足,看得出來他們深得U23國足主帥安東尼奧的信任。在此前的U23亞洲盃中,張璦暉、鮑盛鑫均有出場,在有限的時間內均拿出十分亮眼的表現。汪士欽雖然此前沒有隨隊出征U23亞洲盃,但曾多次進入國字號隊伍的他也曾有可圈可點的表現,此次入選期待他能有更好發揮。
汪士欽
張璦暉
鮑盛鑫
U23國足同樣將於3月22日出徵,前往陝西西安集訓並參與西安國際足球錦標賽,屆時將與泰國、越南、朝鮮U23男足進行較量,爲今年的名古屋亞運會進行備戰。
值得一提的是,在兩支國字號名單公佈前,兩位國字號隊伍主帥邵佳一和安東尼奧曾分別在前兩輪中超聯賽中,前往浙江綠城隊的主場黃龍體育中心考察隊員,可見這些年輕的“浙江力量”對於當前國字號足球隊伍的重要性。
國足最新一期大名單↓
U23國足最新一期大名單↓
更多足球資訊
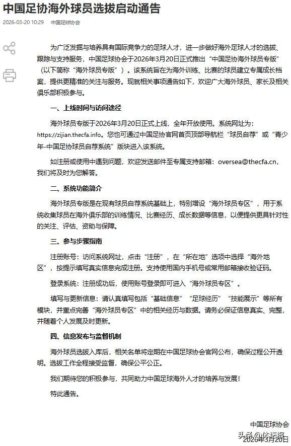
3月20日,中國足協發佈《中國足協海外球員選拔啓動通告》。
通告中寫道:“爲廣泛發掘與培養具有國際競爭力的足球人才,進一步做好海外足球人才的選拔、跟蹤與支持服務,中國足球協會於2026年3月20日正式推出‘中國足協海外球員專版’。該系統旨在爲海外訓練、比賽的球員建立專屬成長檔案,提供更精準的關注與服務。現就相關事項通告如下,歡迎廣大海外球員、家長及相關俱樂部積極參與。” 通告如下:
體壇報記者:謝嘉偉、潘笑坤
