日前
省教育廳
公佈2023年省級學生體育競賽計劃
列入本計劃的大中小學生體育競賽
共 24 項
一起來看具體內容
↓↓↓
2023年浙江省學生體育競賽計劃表
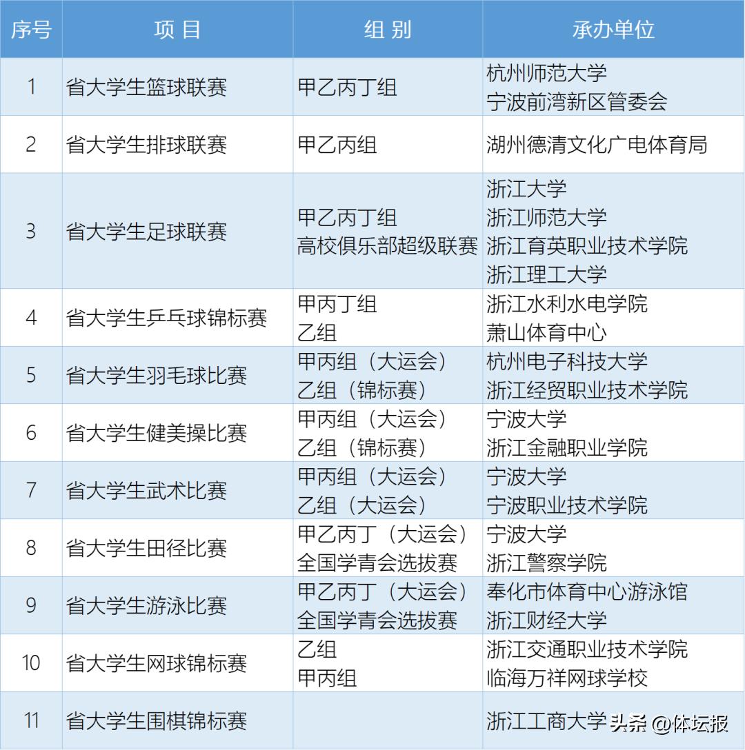
1.大學生體育競賽計劃表
2.中小學生體育競賽計劃一
(以省教育廳爲主舉辦)
3.中小學生體育競賽計劃二
(以省體育局爲主舉辦)
《通知》還提出了哪些具體要求?
各地各校要廣泛組織開展學生人人蔘與的體育活動,擴大參與面。要通過競賽活動帶動學生積極參加陽光體育活動,提高學生體質健康水平。同時鼓勵各地各校積極申辦省級體育計劃賽事,營造良好的學生羣體活動氛圍,推進學校體育工作開展。
各地各校在組織和參與體育競賽、集訓等活動中,要做好風險評估,加強安全教育和管理。根據新冠病毒感染疫情防控工作要求,不組織或要求康復期的師生參加比賽。各承辦賽事及參加比賽的學校,均須制訂書面的安全工作預案,嚴格執行疫情防控和各項安全措施。參賽人員須按規定購買意外傷害保險,確保師生平安。要加強對參賽人員、工作人員的法治教育、紀律教育,提高思想政治素質。嚴格賽紀賽風,嚴把運動員資格關,杜絕弄虛作假,加強廉政建設,建設清廉體育。
根據《教育部辦公廳關於規範管理面向基礎教育領域開展的競賽掛牌命名錶彰等活動的公告》(教基廳〔2018〕4號)和省有關文件要求,各地要加強對學生體育競賽活動的日常監督和管理,加強安全評估。學校不得組織承辦和參加未經批准的體育比賽,確保學生體育競賽規範、安全、有序。
來源:教育之江、浙江發佈
